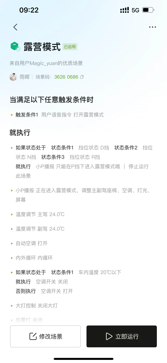
第一次露营,分享一些心得 在某鱼上买了充气床垫,可以折叠半折叠还可以铺后 排,这款是通用的,性价比超级高,铺上去后贴合度很 好,价格才150。 后尾箱的高度有些低,所以有些挤,弯腰还是能爬的 本人身高178,需要把垫子拉高,有些顶脚,175以下最 舒适。 全部遮阳挡也是某鱼的,120专车专用。 几个重点来了,露营的时候不能先锁车门,这样全车会 断电,小鹏app里面添加一个露营模式,但是这个模式 里面有座椅调节,设置的逻辑前排两个座椅会移动到最 后降到最低,这样会顶到后面,我是直接删除座椅的指 令。 打开露营模式后这样车子就不会断电,但是车门是不锁 的,这样不安全,所以需要语音小p锁车门,或者中控 屏手动锁车门。 后排睡觉,可以用语音来控制空调的温度风量,记得要 语音关屏 一个共露营模式开了8小时,续航从245掉到204,电量 从43%掉到36%,也就是掉了9%的电,核算下来大概 6.8度电。(车外温度28度,刚开始有些热空调温度24 度风量4,后来感觉有些冷,1小时后调节到24度2档 风) 整体露营体验感受很可以,今晚感受下全铺,行李箱可 以放到后排的地板上,空间可以放两个24寸的箱子。 特别需要注意的,关闭大灯的通病,有时候关掉大灯后 日行灯一直亮着,我的办法是车子启动下,挂上档轻轻 开动下,然后挂P档后,再打开露营模式,这样外面的 灯就全关了。#露营目的地#





