小鹏社区Beta版
推荐
鹏友圈
登录
开小鹏的小沈
03-15 18:28
#玩转智慧场景#
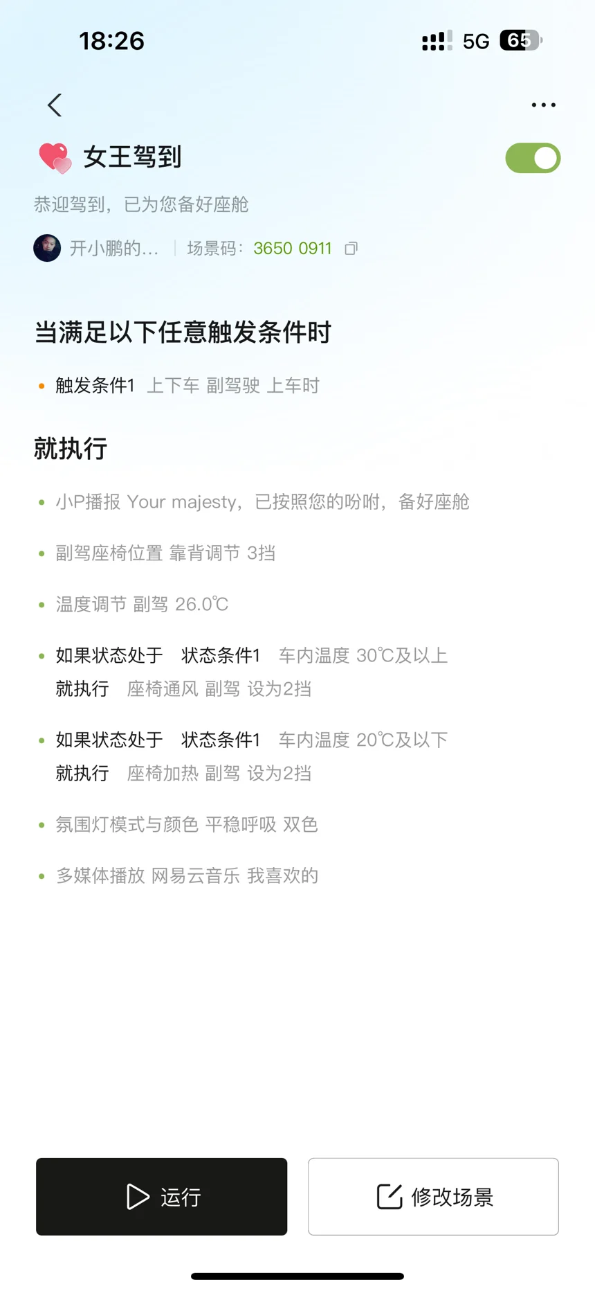
女王驾到模式安排一个,老婆上车给他放她的网易云歌单,调节舒适座舱
最新评论
暂无评论
扫描二维码下载小鹏App