小鹏社区Beta版
推荐
鹏友圈
登录
鹏友11448447
03-09 16:10
#玩转智慧场景#
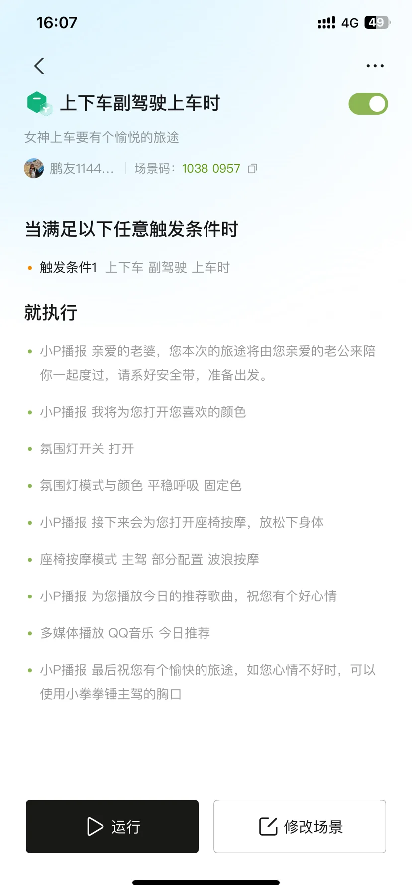
女神上车,要让女神身心愉悦,座椅按摩和音乐走起,如果女神心情不好,可以有个发泄的地方,比如小拳拳锤你胸口👊
最新评论
暂无评论
扫描二维码下载小鹏App