坐进小鹏副驾,直接宠成公主👸
设置了个女神节专属智慧场景!副驾一落座,仪式感直接拉满✨
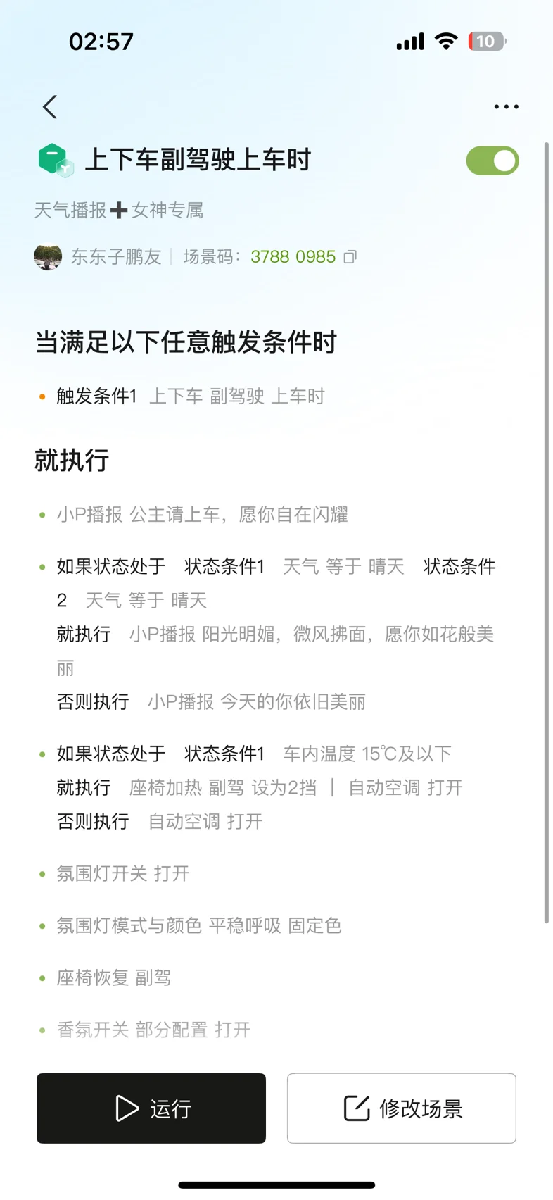
副驾上车小P播报“公主请上车,愿你自在闪耀”,还会根据天气切换祝福:晴天就说“阳光明媚,微风拂面,愿你如花般美丽”,阴天也会说“今天的你依旧美丽”,控制细节!
车内温度低于15℃时,副驾座椅加热自动调到2挡,空调同步开启;温度适宜时,空调也会贴心打开。紫色氛围灯平稳呼吸,香氛缓缓释放,座椅自动恢复到最舒服的角度,全程不用动手,让她感受被温柔包围和。
通勤路上、约会途中,每一次上车都是给她专属宠爱,氛围感直接拉满~
小P的智能场景,不只是智能,更是对她的一份温柔,愿每一位女神,自在如风,一路闪耀✨












暂无评论
