提车两个月啦,渐渐也把各种功能摸透,开始客制化我的小车啦哈哈。最喜欢的功能当然是智慧场景啦,版本是XOS 5.8.5。
每个车主的需求差别太大了,车厂也只好做一些最常用的功能,多多少少有点保守,很难让每个人都满意。智慧场景就是解决这个痛点的App,和苹果的“快捷指令”类似,可以获取车辆和环境的各种状态,根据自己写逻辑完成一些车身控制等自动化任务,真正实现车机软件也定制化。而且可以和小P配合实现各种各样神奇的效果,愿意研究摸索的话,我愿称之为最强最智能的车机App。
分享几个在我贯彻“能懒就懒”的宗旨下,最常用的场景:
P1-2是我所有的场景,属于越加越多ing的状态[笑哭R]
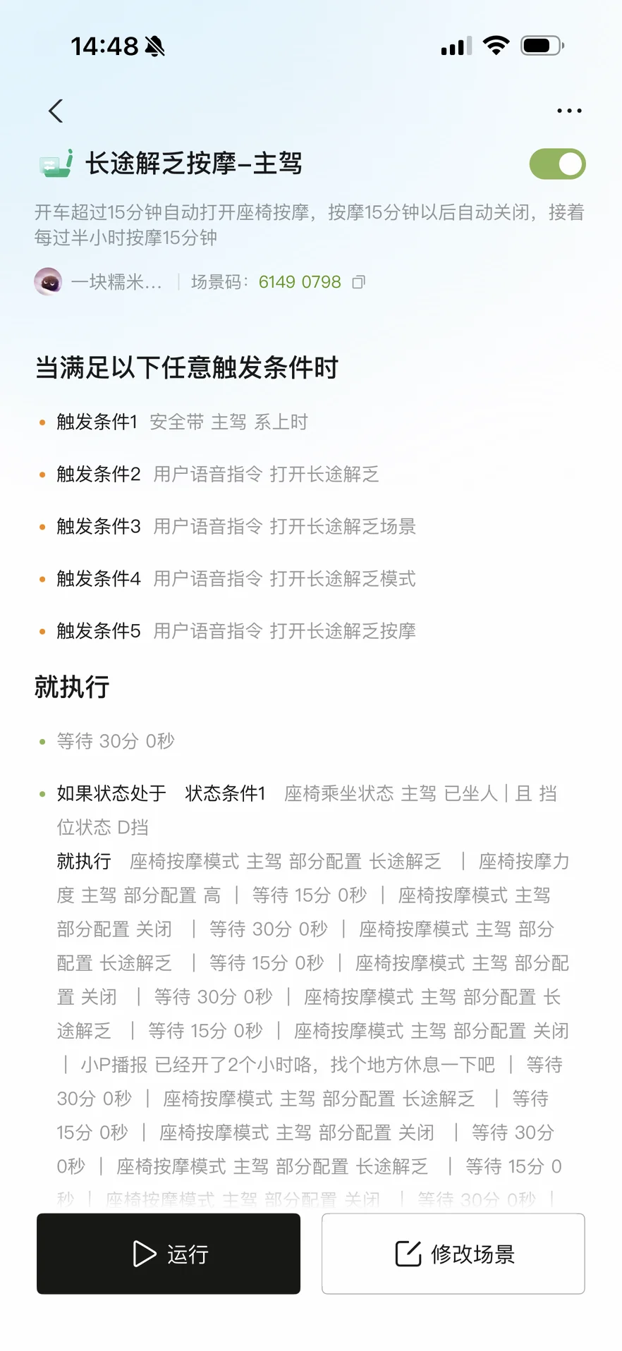
P3 场景码:61490798 实现了在长途中定时自动打开和关闭座椅按摩,长时间驾驶提醒注意休息,下车自动关座椅按摩。
P4 场景码:52720711 实现了不在家和公司的时候,离车自动打开哨兵模式。省心又省电,想要修改成下车就打开也很容易。
P5 场景码:76820752 实现了上车就开车载热点(买了100G终身,当然要狠狠用[得意R])
P6 场景码:84400777 实现了有乘客我开“乖宝宝”车,没乘客我是中环拓海的无缝切换哈哈哈。
@鹏友俱乐部 @智能座舱小助手








暂无评论
