周日提车增程X9后,大概开了20公里左右的路,发现了增程X9方向盘让我很不习惯的点,就是方向盘上没有返回键。为了这个我还特地去小鹏app里搜了一下用车手册。借此就对比一下纯电X9和增程X9方向盘功能按键的差别。
一、左侧按键
1、纯电x9左侧按钮
1.1、左右按键
• 默认调节空调风量
• 开启辅助驾驶后则用于调节车距
• 在后视镜调节界面,用于调节左后视镜镜片左右翻动
1.2、滚轮
•
• 调节空调温度
• 长按调节仪表盘左侧显示内容
• 调节左侧外后视镜上下翻动
• 调节流媒体后视镜远近
• 方向盘快捷键,可设置快捷功能
语音按键
• 唤醒和退出小P
2、增程X9的左侧按键
2.1
• 左右按键功能和滚轮功能,和纯电X9基本一样。
• 因为增程有HUD,所以调节HUD也是用左侧的左右按键和滚轮。
2.2
• 取消了单独的快捷按键和语音按键。
• 集成到了滚轮上,长按滚轮会进入快捷键设置,快捷功能的设置中多了一个唤醒/关闭语音。(区别于纯电的左侧滚轮长按进入调节仪表盘左侧卡片内容)
2.3
• 左侧还有一个单独的卫星键用于激活和退出辅助驾驶。(这个按钮好评)
二、右侧按钮
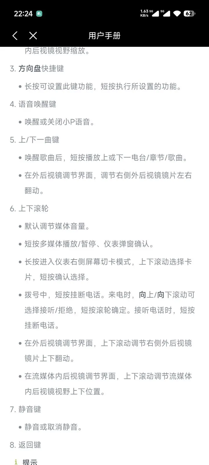
1、纯电X9右侧
1.1、上/下曲键
• 播放上一首下一首歌曲
• 调节右侧外后视镜左右翻动
1.2、滚轮
• 上下滚动调节音量
• 短按控制媒体暂停/播放,仪表弹窗确认
• 长按调节仪表盘右侧卡片显示内容
• 通话中可以短按挂断电话,上下滚动选择接听和挂断电话
• 调节右侧外后视镜上下翻动
• 调节流媒体后视镜视野上下位置
1.3
• 单独的媒体静音按钮和返回按钮
2、增程X9右侧按键
2.1
• 只有上/下曲按键和滚轮按键。
• 这三个键的功能也基本与纯电一致。
2.2
• 主要区别就是滚轮长按会进入仪表盘卡片编辑,通过上下滚动左侧和右侧滚轮分别调节仪表盘的左侧和右侧的卡片显示内容。
2.3
• 失去了纯电拥有返回键和静音键。
2.4
• 另外右侧下方还多了一个可以快捷车辆调节模式的卫星键。
• 可以设置切换能源模式或者设置成进/退sport模式。
三、总结:增程X9的方向盘按键功能集成度更高,做了一些加减法
1
• 减去了原本独立设置的快捷键,语音键,返回键和静音键。
• 不过按键功能基本得到了集成。
2
• 两个卫星键的加法让辅助驾驶的开启和车辆模式的切换更加方便快捷。
3
• 唯一要吐槽的就是,丢失的返回键,我在车机上设置完东西,或者我打开了音乐界面,我都没办法通过按方向盘的返回键,快速的返回导航页面。
• 只能通过点击中控屏的返回首页,或者叫小P。
• 不知道鹏厂有没有机会通过ota,让返回键回来。














暂无评论
