小鹏社区Beta版
推荐
鹏友圈
登录
OTA小助手
2025-12-03 10:58 · 小鹏汽车OTA官方账号
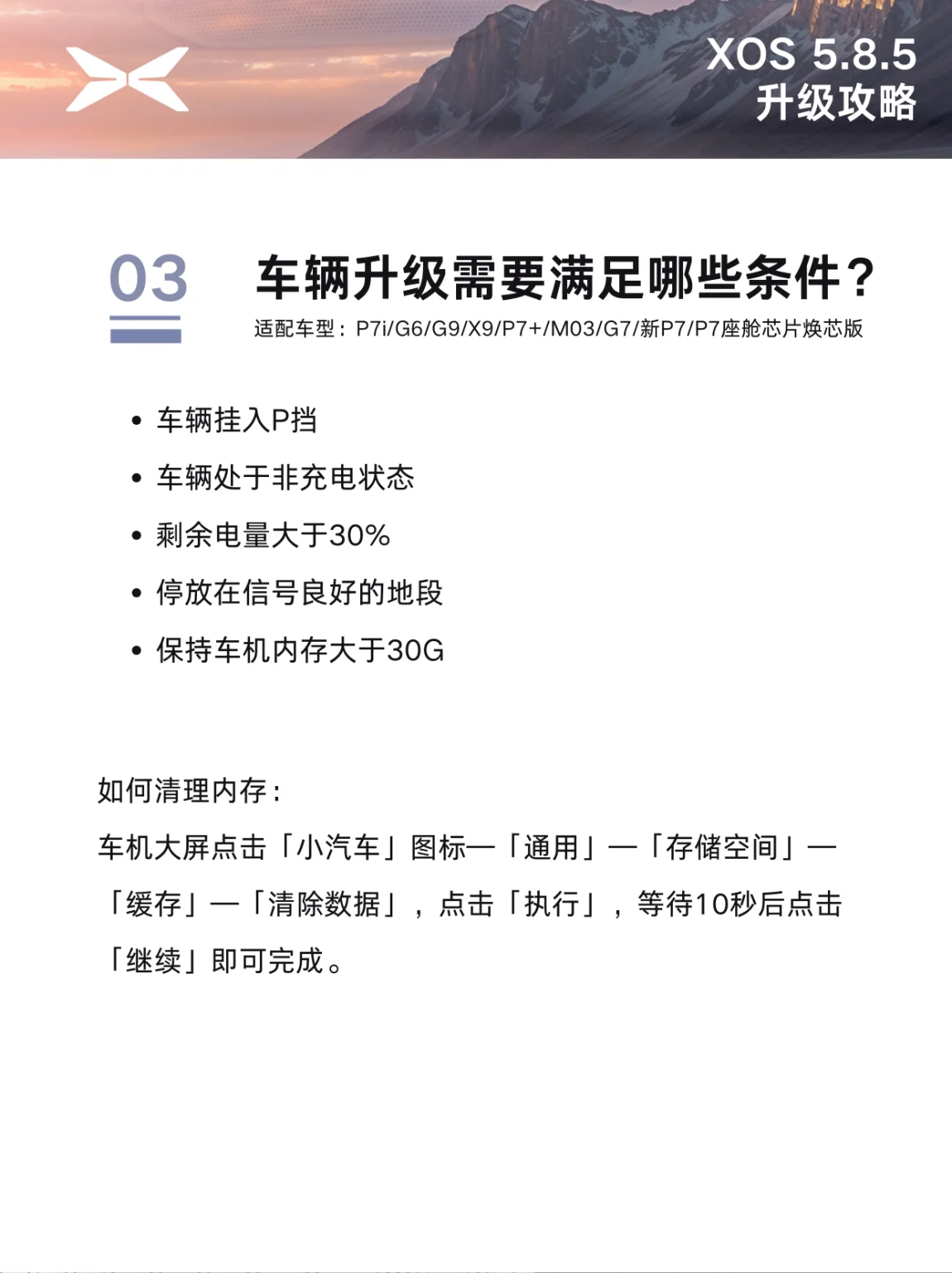
XOS 5.8.5 升级攻略,你想知道的都在这里~
最新评论
暂无评论
扫描二维码下载小鹏App