小鹏社区Beta版
推荐
鹏友圈
登录
厚哥哥
2025-11-30 09:21
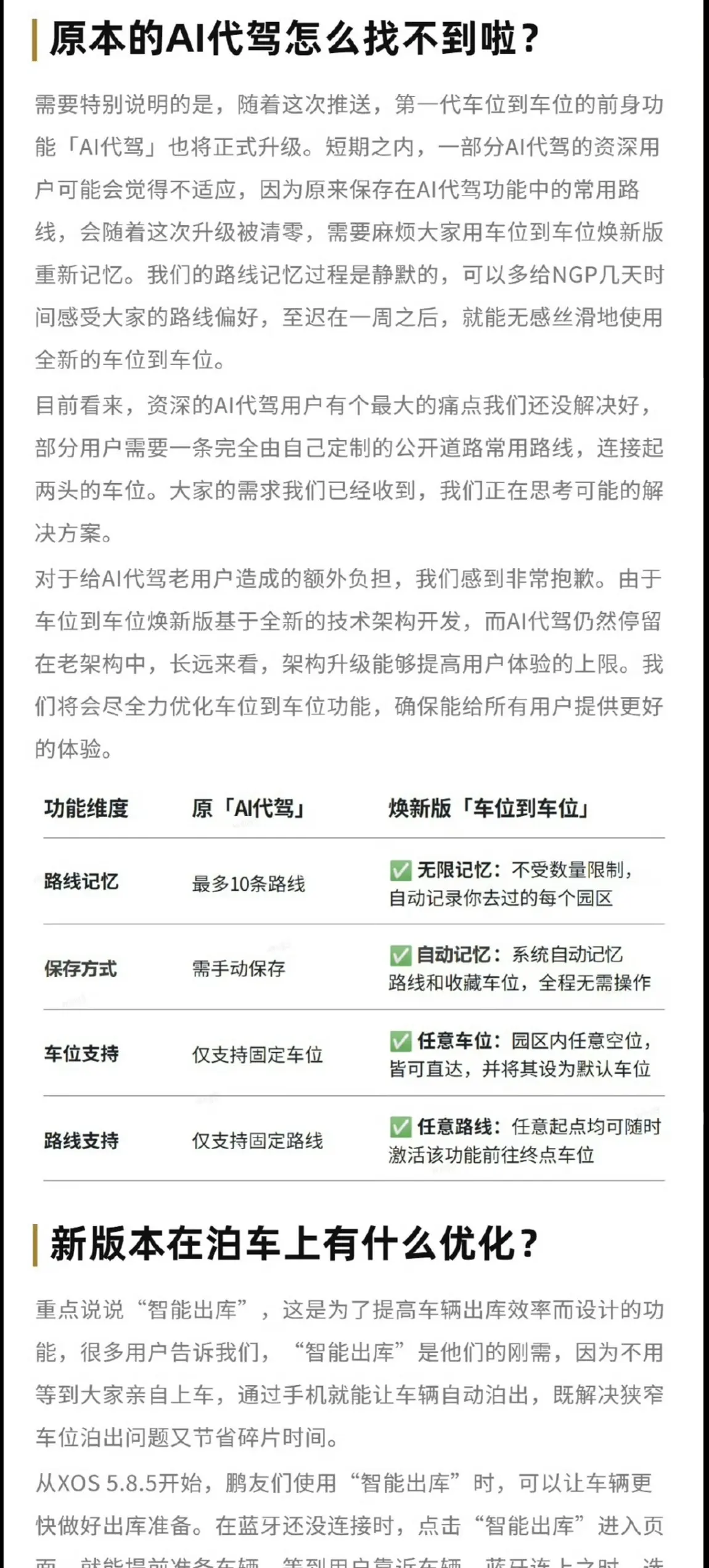
更新最新版本啦5.8.5
最新评论
暂无评论
扫描二维码下载小鹏App