新鹏友们,你们知道这么智慧的智慧场景吗?
1、每日除甲醛模式
11月16日提车后,车内有新车的味道,因为有宝宝,所以非常在意车内气味以及甲醛,除了购买了很多盒除甲醛的东西外,小鹏G6车内的智慧场景可是帮了大忙!每个小时进行车内除甲醛通风,完全不用自己手动去调节,而是自动除味,彰显人性化!极力推荐新车使用该智慧场景!
2、洗车模式yyds
洗车的时候,经常需要开关车门,小鹏汽车开启了离车自动锁车,但是洗车时极其不方便,幸好有洗车模式智慧场景,开启后,门把手开启状态,大灯关闭,车窗关闭,真的很懂你!
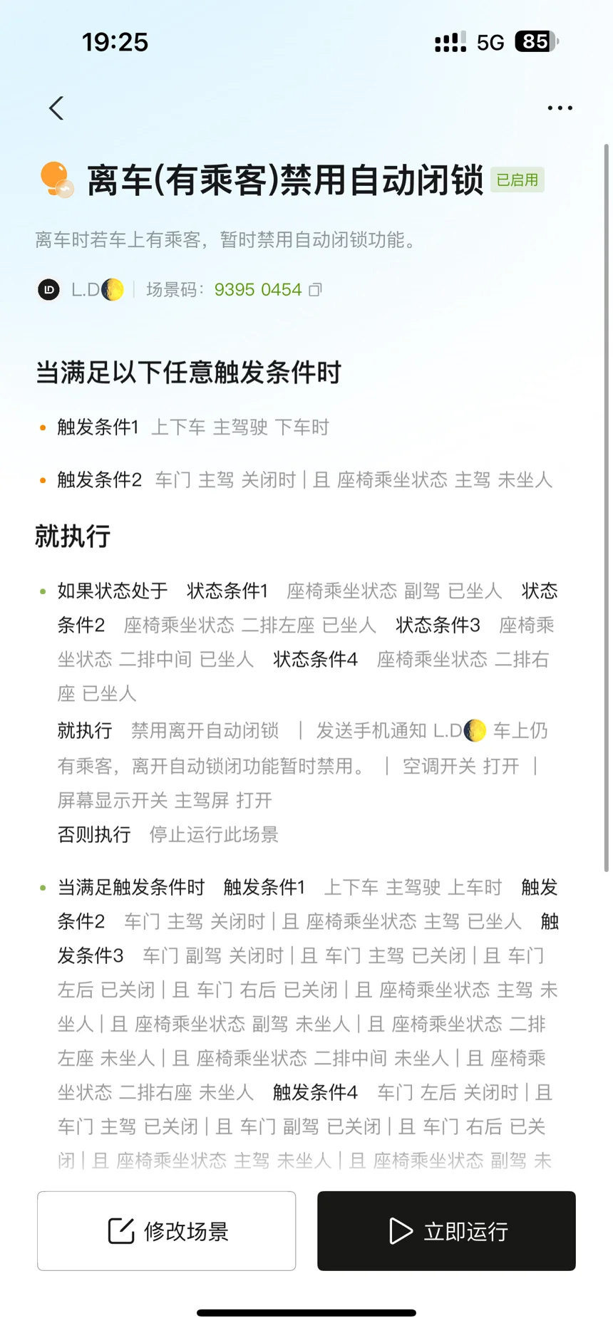
3、离车有乘客禁用自动闭锁
这个功能真的很人性化,有的时候去拿快递,但是车里还坐着老婆和宝宝,如果自动锁车后,车内窗户关闭,很不利于空气循环,开启后,拿快递的时候,或者临时短时间有事时就很方便!
4、停车自动激活哨兵模式
这个功能太省心好用了,以前下车总是忘记开哨兵模式,被别人开门杀也只能抱怨,现在不怕了,有了这个功能再也不怕肇事逃逸了😜
小鹏还有很多很智能的智慧场景,我还要慢慢探索!
新鹏友们,以上都学会了吗?欢迎交流探索哟!@鹏友俱乐部








暂无评论
