
Pro升级与否?理性Or冲动的【后悔药】?



本喵也来谈谈本次小鹏PRO版本升级MAX的事件的总结:
首先来谈谈我个人感受:
小鹏这步棋实在是太高明了!行业首个,赢得老用户心,把早起的车主【黑】转【粉】,在营销和整个运营上把声浪打出了一个宇宙级水平!不得不说小鹏真的非常高明!
其实本喵在最早和窝棚的同学交流的过程中其实也多次提及过这个PRO升级MAX的问题,对于鹏厂来说,他们的内部意见都是探讨过,但【成本太高】!怕做了不讨好又【挨骂】!(老实人思维)
所以我也提出过让窝棚同学和上面提一下可否通过【众筹】升级等方式为老P7升级8295,而【PRO】也通过【众筹】来收集意见,这样做下来其实等于说窝棚有技术能力可以做到,而不是没技术。而像本喵这个因为销售误导和当时一些【需求急用车】类型问题入坑了PRO的车主得到一个【后悔】的机会。当时同学说会试试。
所以当我看这次科技日 何小鹏 大师兄专门为这个【惊喜】解开谜底的时候,说实话,我心里相当的高兴!我真的打心底里为老P7车主和我们【PRO】版本车主,说一声:多谢你,大师兄,你就是我的天了。




回归这个发展需要吧,其实对于【PRO】是否有需要花这个19999块钱升级到堪比【MAX】,我个人态度是:必冲!
1、首先我去试驾了P7+,我个人感觉在使用上我还是会更喜欢我的P7i多一些,无论是操控性和颜值还有整体硬件配置,我依然是非常满意我的7I 。更别说车本身就是大件商品!卖车只会贬值!
2、如果站在G9更别说X9等车型立场,选择一台P7+明显不符合使用的初衷和想法,G6还好说,因为大概率是站在一个车型【使用场景】覆盖的环节内!
3、我也可以很确定的告诉大家,妄想等改款再加钱来换后续车型,比2W再加一点这种想法也是不切实际的,因为哪怕不是置换窝棚的车,想在后续通过加钱换其他拥有同类功能的车的时候,P7I已然不值钱了,置换补差明显做不到这个点。
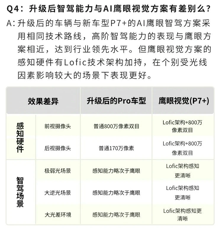
4、通过这个升级的PRO没有【激光雷达】,因此在后续使用的方向上你都会比具备【激光雷达】的车型【更便宜】,包括保险和维修等。。。。
其实我也不否认我自己当时心里估摸着这个升级大概是15000元左右的……我是没想到再加4000的,唉……但是我还是很想冲
……为什么?继续看下去!!

那么我着重关照一下P7和P7I车友们和你们逐一也分析一下该不该冲这个问题:
1、我为什么不直接换P7+而去选择升级?
答:因为P7i其实和P7+的取向是不一样的两台车来的,如果你只是一个【功能性】使用者,那我会建议你去换,但如果像本喵这样特别喜欢7I的我是不会换的。
(而且我的车感觉比较旺我,自从和佩琪相遇就一直很幸运)
2、我选择了这个升级但始终比MAX少了2个激光雷达是不是吃亏了?!
答:正因为少了2个激光雷达岂不美哉?不需要担心后续的维修售后或者出现故障或者因为意外受损维修的高价值!甚至乎【保险费都比别人便宜啊】!
3、后续还有没有可能给我们再开放一次升级?
答:没有!只有这一车的机会! 而且为什么开放这一次,其实对窝棚来说,本来做这个是很亏本的,以我所了解的成本,这个成本就不少,远高于目前这个价格,冲到就是赚到,价值远不是物料成本带来的,而是【人工】成本带来的。大家不要急着否定我说物料便宜!
4、我可否考虑PRO置换MAX的二手对换?
答:可以,而且官方给这个升级机会也是一种变相的【保价护航】,给了车主们去作为置换的时候更有力的置换价格保障!
但来自于本喵的碎碎念,一般二手置换的车请留意清楚其维修及保养记录,别贪小失大,比如说本身车的电卡权益和在置换后提的是一台维修过激光雷达或者多次出险后的车,这类车通常面临的后续使用是相当昂贵的!!
5、最后不升级我们PRO还能用啊,为什么升级?
答:官方也明确了,不升级的话,后续假设过的包括LCC红绿灯启停之类的,可能甚至包括端到端的高速应用都将会没有了。。所以为了追上这个使用,大家还是冲吧!!!!
6、能不能等P7+出来后再考虑看看?
答:出来后P7i会马上掉价!毫无疑问!等了你就知道了,如果你决定等一下,估计你就会发现,还不如和我一起冲?

感谢大家看到最后,本喵也在此感谢各位窝棚的亲!也希望各位 的鹏友们加入到与本喵一起来升级! 衷心感谢大家!也希望大家少一点争吵多一些理解!
【后悔药】是最贵的!小鹏大师兄给了我们一个后悔的机会……
也有鹏友说毕竟你是后续【整容】的,不可能和流水线天生丽质比…我也觉得有点道理…贵还是有其道理
#广州鹏禺宴车友会# @鹏友大管家
暂无评论
