
小鹏m03首次OTA真的来了

翊鹏友

2024-09-20 09:42
#小鹏MONA的首次OTA来了# 首次大规模OTA更新就来了!
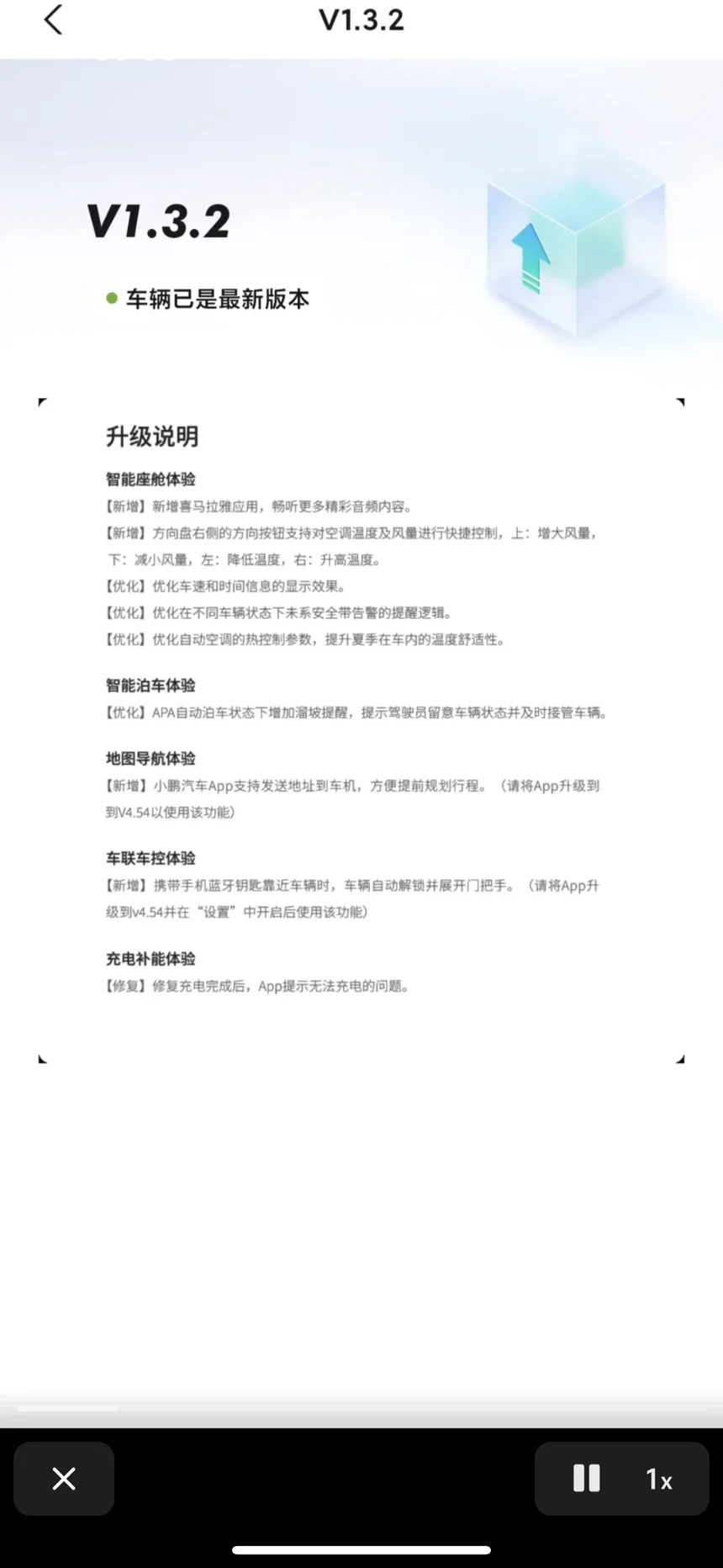
智能座舱体验升级,新增方向盘控制空调温度及风量
智能泊车体验升级,APA 自动泊车状态下新增溜坡提醒
地图导航体验升级,支持从小鹏汽车APP上发送地址到车机
APP上可以直接显示车内温度了,不用再打开空调才能查看空调温度,座椅通风加热现在也可以通过 APP远程开启。
蓝牙钥匙更新,靠近自动弹门把手,再也不用通过靠近按把手开门了,自动弹出还挺有仪式感的。
还有 还有 还有 希望哨兵模式赶紧更新!






最新评论
暂无评论
暂无评论
