
太快了趴!这OTA就来了?


#小鹏MONA的首次OTA来了#
先说一下更新过程,我们是刚吃完晚饭,刚好车停在车库,看见APP提醒,立刻点了更新,整个过程很快,不到一个小时。

再说一下更新内容:


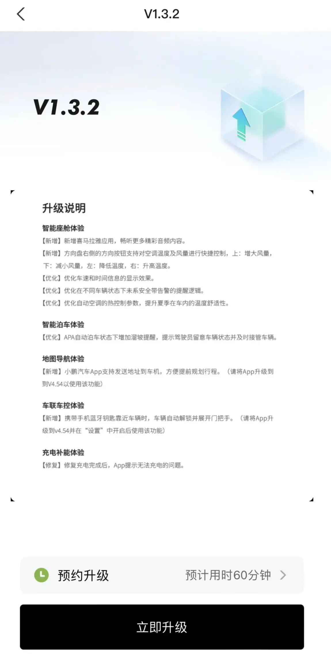
1. 智能座舱体验:
- 新增应用:新增的喜马拉雅应用大大丰富了车内的娱乐选择,在驾驶过程中可以随时收听喜欢的音频节目,比如相声、有声书、音乐等,让驾驶时光变得更加有趣和轻松。
- 空调控制便捷性提升:方向盘左侧的方向按钮支持对空调温度及风量进行快捷控制,这一功能非常实用。在驾驶过程中,不需要分心去点击中控屏幕调节空调,只需轻轻按动方向盘上的按钮,就能快速调整温度和风量,既方便又安全,提高了驾驶的舒适性和便捷性。
- 信息显示优化:车速和时间信息的显示效果得到了优化,显示更加清晰、直观,方便驾驶者快速获取相关信息。
- 告警提醒逻辑优化:未系安全带告警的提醒逻辑也进行了优化,提醒更加及时和准确,有助于提高驾驶者的安全意识。
2. 智能泊车体验:自动泊车状态下增加了溜坡提醒。这对于在坡道上停车的场景非常实用,能够实时监测车辆状态,及时提示驾驶员留意车辆是否存在溜坡风险,避免了因停车不当而发生的碰撞或损伤,让自动泊车更加安全可靠。
3. 地图导航体验:
- 地址发送功能:小鹏汽车 APP 支持发送地址到车机,方便提前规划行程。只需要在手机 APP 上选择目的地并发送到车机,导航就会自动规划路线并开始导航,上车就能走,省去了在车机上手动输入地址的麻烦,提高了出行的效率。
4. 车联车控体验:
- 蓝牙钥匙功能优化:携带手机蓝牙钥匙靠近车辆时,车辆自动解锁并展开门把手。这一功能让上车更加便捷,不需要再使用传统的钥匙或遥控器解锁车辆,只需携带手机即可。而且可以在 APP 的“设置”中开启该功能,满足了不同用户的使用需求。
5. 充电补能体验:修复了充电完成后 APP 提示无法充电的问题,让用户能够更加准确地了解车辆的充电状态,减少了因充电提示错误而带来的困扰。

总体而言,小鹏 M03 的首次 OTA 升级带来了多方面的体验提升,从智能座舱到车联车控,再到充电补能,都进行了优化和改进,让车辆的使用更加便捷、舒适和安全。

我是人生第一辆车哈,这个更新速度,真的很惊喜,未来可期呀,希望尽快上线哨兵模式和我们部分地区的3d地图(看别人的好眼馋😣)

暂无评论
