
小鹏天玑系统又升级啦!


饭卷小盆友



2024-06-21 11:25 · 认证自媒体创作者
#AI智驾小鹏来了# 昨晚正在看欧州杯英格兰vs丹麦的比赛,突然手机提醒我小鹏G6有系统可以更新了,预约凌晨3:00自动升级,我想也没想,点击立即升级!
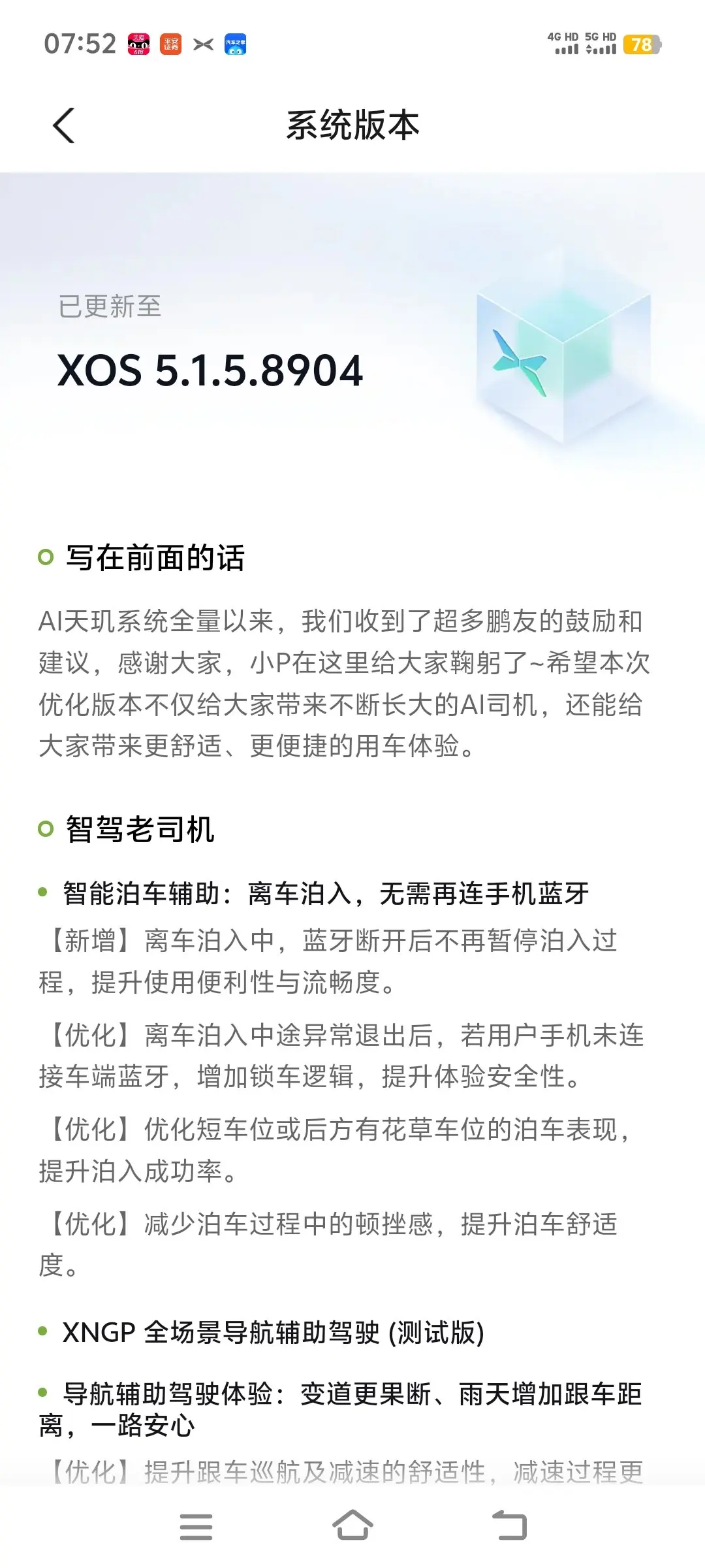
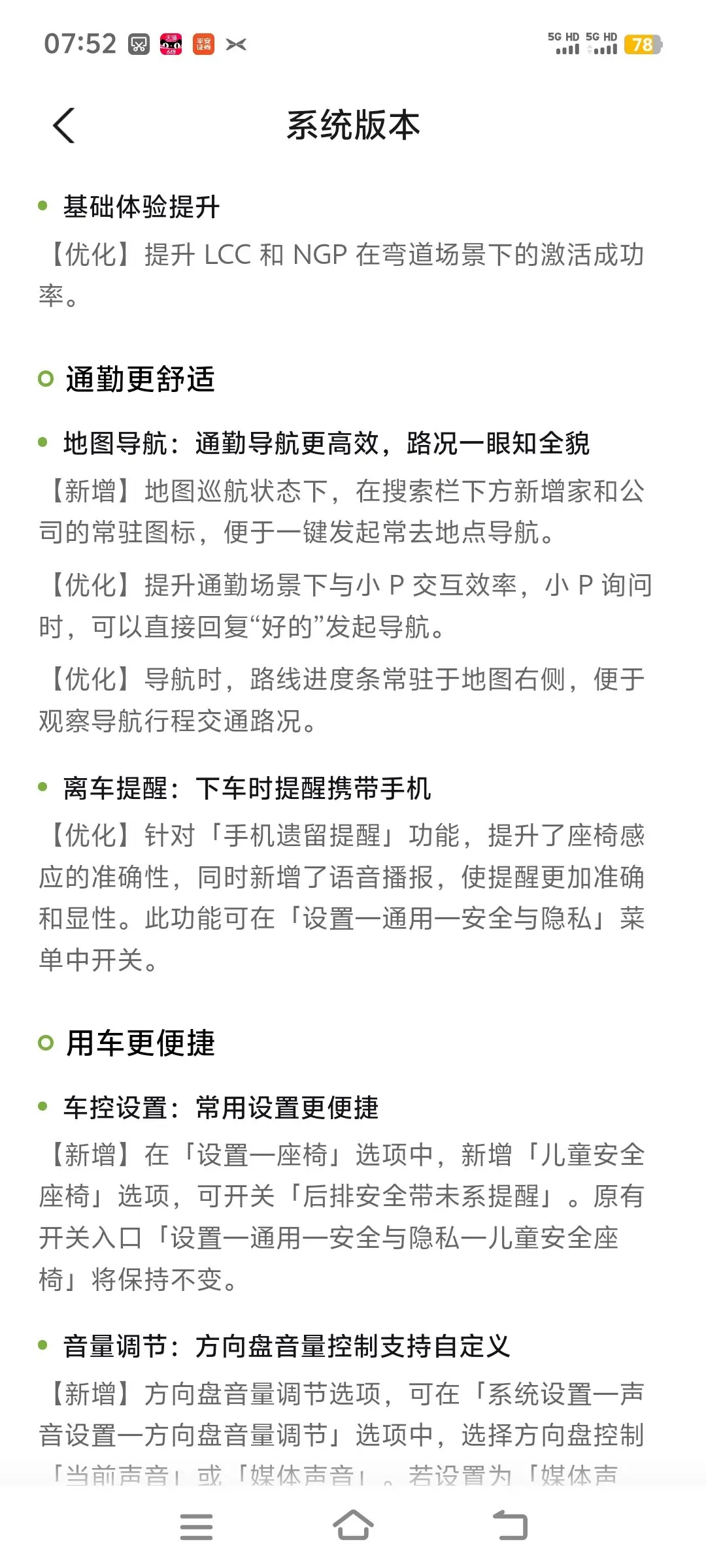
看完英格兰跌跌撞撞的比赛,手机app提示我系统早已经提示升级完成了。今早开车上班,车屏幕也弹窗提示天玑系统已经更新到5.1.5版本,具体升级的内容车屏幕和手机上都有详细的说明,涉及AI离车泊入、AI代驾、XNGP智能辅助驾驶、音量调节、浏览器……各个方面,升级的地方还是不少的。尤其浏览器,支持钉钉打卡了,这样就方便出门稍晚的车主在车上就可以完成考勤打卡了,真是很有帮助的升级点。
小鹏的确是良心企业,从5月20日正式上线天玑系统以来,迄今正好一个月,就升级了两次:5.1.2和这次的5.1.5,而且小鹏也低调,悄悄摸摸的给车主升级完了,也不声张,如果不是因为欧州杯缘故我也不知道6月20日的OTA这回事。
再次给小鹏点赞👍@鹏友大管家














最新评论
暂无评论
暂无评论
