#鹏友们的1024#
从2019年创办至今,每一届的小鹏科技日都带来惊艳的硬核技术,不断引领行业发展,让1024成为业界和鹏友圈非常关注的平台。关于今年1024的猜想,此前在鹏友圈掀起了一股讨论热潮,各种期盼与展望,情不自禁让人对本届科技日充满遐想。

在期待深深中,1024如约而至。因为工作关系,有点遗憾没有看到下午相关活动的直播。但晚上的“正餐”--发布会,是绝对不能错过的。于是调整处理好手头上的事情,及时回到家里,专心等待20:00的到来,等待我与1024的首次相遇…

全程分秒不离、聚精会神看完了整个发布会,我想用激动、感动、主动、灵动、心动、生动、轰动七个词来表达我对今年科技日的真切感受。
第一,全新智驾技术推进速度令人激动
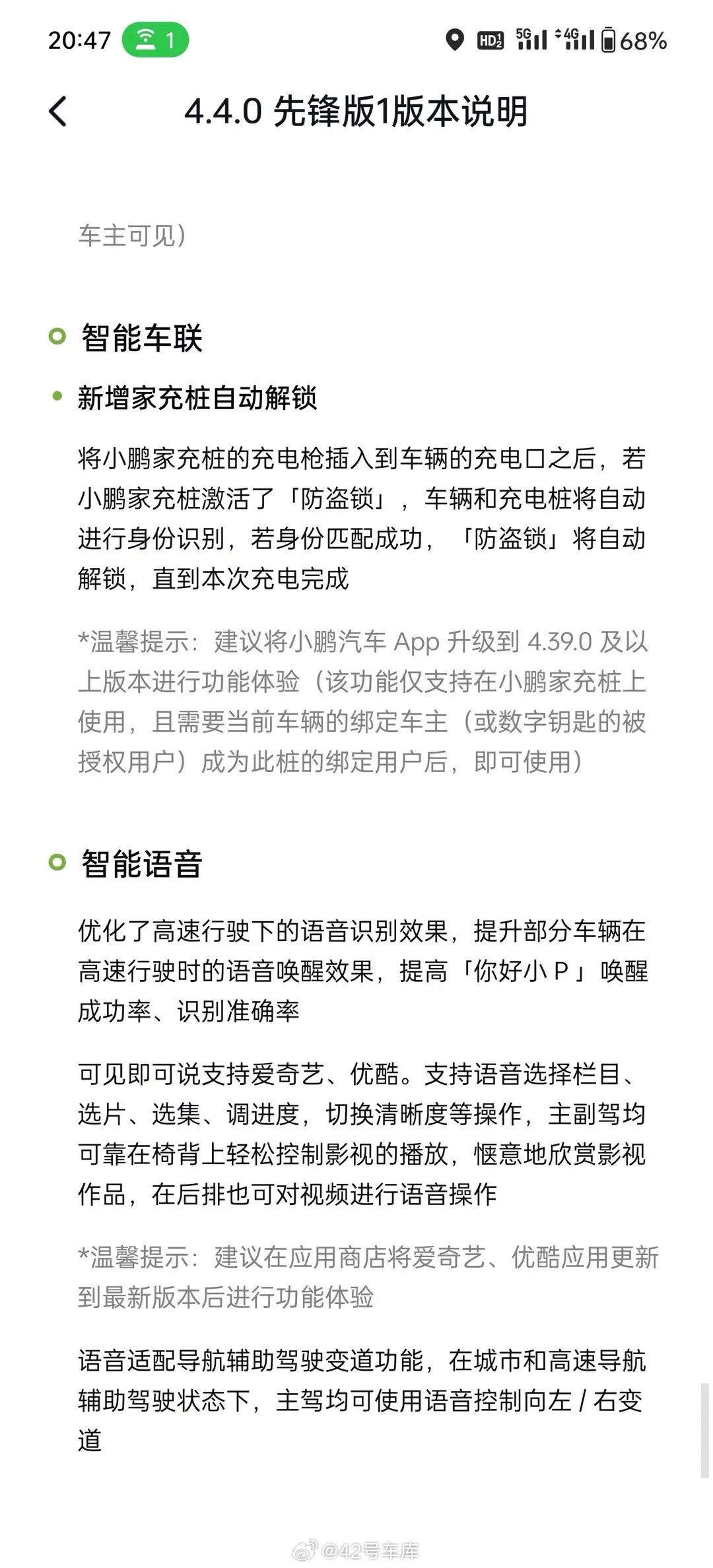
8月初,看到小鹏智驾团队在北京二环工程测试无图NGP;随即,又见到在温州工程测试AI代驾。真的没想到会在1024这一天,4.4.0先锋版即时推送。我细数了下,这次把无图NGP和AI代驾在内的XNGP全场景导航辅助驾驶、AEB、SR显示、智能座舱、智能语音共计10大项最新智驾技术做成“大礼包”,带来共计83项新增、优化、提升体验,这个惊喜确实没想到来的如此之快!

在发布会上,大师兄说起力耘博士带着智驾团队争分夺秒地在超过50城超负荷测试奔波。我想他们这般拼搏,不光只为在此时此刻向1024献礼,更是向所有人诠释:小鹏是认真搞技术的!


我想,随着4.4.0先锋版本的推出,参照以往的推送节奏推算,用不了多久就会推送正式版。作为一名G9max车主,等待正式版推出的心情,胜似当时翘首企盼G9提车的感觉,着急而甜蜜…

在使用G9的300天时间,43000公里的里程中记载着高速NGP多次远征护航、小P不断成长且不厌其烦贴心陪伴等众多甜美记忆…

想着上面一大堆全新技术即将赋能我的G9,如虎添翼,我已迫不及待。今后的智慧用车将会带来更多的畅享与惬意,拥有更多的精彩美好时刻!

第二,一个都不能少的决心让人感动
小鹏,这个名字当初被用到车企品牌时,曾遭受不少人的吐槽甚至轻视。但当你真正去熟悉了解这家企业,特别是当你去观察它在经历生死存亡的大磨大难时的做法表现时,我相信你会对它另眼相看!
在这次发布会上,大师兄宣布:max和pro开始架构同源,小鹏把技术优化降本增效的红利及时回馈给车主。G9/G6/P7iPRO版同步升级,高速NGP大幅升级,LCC能力增强。


作为一名G9老车主,在刚刚过去的9月,在新款G9上市之际,我也同样收到整车质保延期、超低优惠价更换双50W风冷无线快充、终身免费流量等诚意惠赠,深切感受到了与其他友商对待老车主不一样的真诚待遇!

第三,深耕细作大模型凸显主动
电动汽车智能化时代,胜利的主动权必将掌握在那些勇攀科技高峰的企业手中。大模型应用是智能化发展的趋势。从这次科技日的发布会上,看到小鹏在这条道路上走的很坚决。我们既见识了AI小P接入了XGPT灵犀大模型,也发现了小鹏在智能驾驶、智能语音、代码开发、新车设计等业务研发上广泛应用大模型的做法。我们清晰地看到小鹏正在顺势而为,乘势而上!


随着大模型的不断深化应用,无疑会以更快的速度催化出更丰富强大的功能。作为拥有强大硬件支撑承载能力的G9max,将来也会有更大的舞台来展示超群本领。平心而论,目前市面上能像G9一样同时具备强硬件+快迭代+大升级的车型屈指可数!这也是小鹏max车型的自豪所在。


第四,自研双足机器人尽显灵动
机器狗变成机器人,这又是在本届科技日上带来的又一大惊喜。看似只是2只腿的变化,但这其中蕴藏了小鹏科创人员的巨大心血与汗水。


特别是看到在各种复杂地面场景测试机器人站立稳定性以及“灵巧手”演示时,让人不由得回首在这短短一年的时间里,看到了小鹏在智能机器人领域取得的长足进步。同时,我们也对大师兄立下的植入当前成熟的智能语音等智能技术的愿景充满期待…

第五,不期而遇明日星舰怦然心动
“千呼万唤始出来,犹抱琵琶半遮面。”虽然这次仅看到了X9的外观和后轮转向技术,其犀利独特的外观造型深深吸引了我,全球唯一mpv全系标配后轮转向、首发搭载天玑智能座舱、扶摇架构…这些送上“餐桌”的“副菜”已经足够开胃,等到广州车展正式上“主菜”时,一定会俘获更多人的芳心。


第六,天玑智能座舱彰显生动
以8295芯片作为硬件支撑,加上新版Xnet的强大赋能,让智能座舱视觉动效全面升级,交互效率大幅提升,实现一屏呈现所需高频信息。“真·一镜到底”的SR显示会让你感到震惊。特别有趣的是,这次新增了小动物识别,小🐕不光能走,不走还会摇尾巴。


第七,全新重磅技术架构引起轰动
首先是飞行汽车,在本届科技日上再次发生重大革新。探讨多年的分体式和一体式发展,终于也在这一刻有了明确的答案。看到分体式技术架构下的动画演示,瞬间觉得飞行汽车越来越靠谱,离飞入寻常百姓家又进了一大步…


如果说飞行汽车带来的是对未来的领先探索,那么下面这些硬核技术,则是对当下智能驾驶开启新的领航。XBrai全场景智驾终极架构,Xnet2.0深度视觉神经网络,这是行业首个应用大模型具备时空理解能力的感知架构,像人类司机一样感知理解三维世界。首次发布动态BEV、静态BEV、占据网络三网合一技术,具备理解限时车道和读懂ETC/人工车道的文字理解能力。虽然对这些专业术语目前有点晦涩,但不难看出,这无疑是小鹏把率先的优势变成了持续领先的优势。

同样,作为G9车主,将会有幸享有升级至天玑系统的机会,并且应该将会随着X9量产交付后陆续推送升级。这种强内功的技术兑现,将会进一步提升鹏友们的用车体验。这种常用常新的使用体验,是我接触小鹏以前从来没有过的。

2023年1024科技日,既展现了小鹏在技术探索中的丰硕成果,又诠释了坚持引领未来出行变革的坚定决心和强大信心!
探索永无止境,小鹏加油,未来可期…

#重庆渝鹏汇车友会#
@鹏友大管家 @社区活动小姐姐 @G9圈管理员





暂无评论
