近日报名参加了G3的新版OTA内测,那么这次也是为大家带来第一手的更新测评,顺便抛转引玉等待大佬们更全面细致的测试~~~~那么,废话不多说,这就为大家展开。
一,版本简介
本次更新的版本是2.4.0先锋版1,这次的更新只有老G3带有820A芯片的车型可以升级,老大屏的机器目前看来应该是无法支持的。更新的内容如下:



这次更新的功能都比较实用,特别是续航值和百分比同时使用,以及久违了的远程查看都让人感到兴奋,后面会展开了说。
二,升级篇
升级的方式比较方便,主要可以采用在车机上点击升级,预约夜间自动升级以及在APP上点击升级的方式。需要注意的是升级前一定要确保小电瓶不要馈电,然后因为升级期间会失去车辆控制能力,因此千万不要在等待红绿灯期间升级哟!!本次笔者采用的是APP上点击升级的方式,全程升级大概用时5分钟,非常方便。




三,功能篇
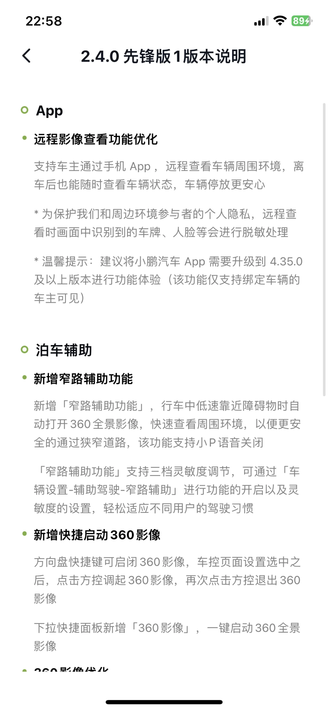
1,远程查看
众所周知的,因为一些其他原因原本可以使用的远程查看功能在某一次APP更新之后便下线了。这个功能对我们来说可谓是好久不见啊,就像一位回归的老朋友一样。这次更新之后查看的方式实在APP的车辆控制页面:

点击其中的 智能影像------远程查看,就能开启远程摄像头功能。



值得一提的是,因为涉及到隐私信息等原因,本次远程查看功能回归后,影像中其他车辆的车牌号图像自动做了模糊处理,无法看清楚。除此以外,其余和以前一样,可以查看到比较清晰的图像。
2,泊车辅助。
本次新增了窄路辅助功能,在车辆中低速通过狭窄路段时候会自动打开。除此以外还可以通过小P语音助手,方向盘上面的自定义方控按键,大屏顶部的下拉菜单等方式进行开启。开启后会打开360影像系统,一遍及时方便快捷的查看周围的环境。

窄路辅助的灵敏度可以在车控页面的辅助驾驶页面中找到。


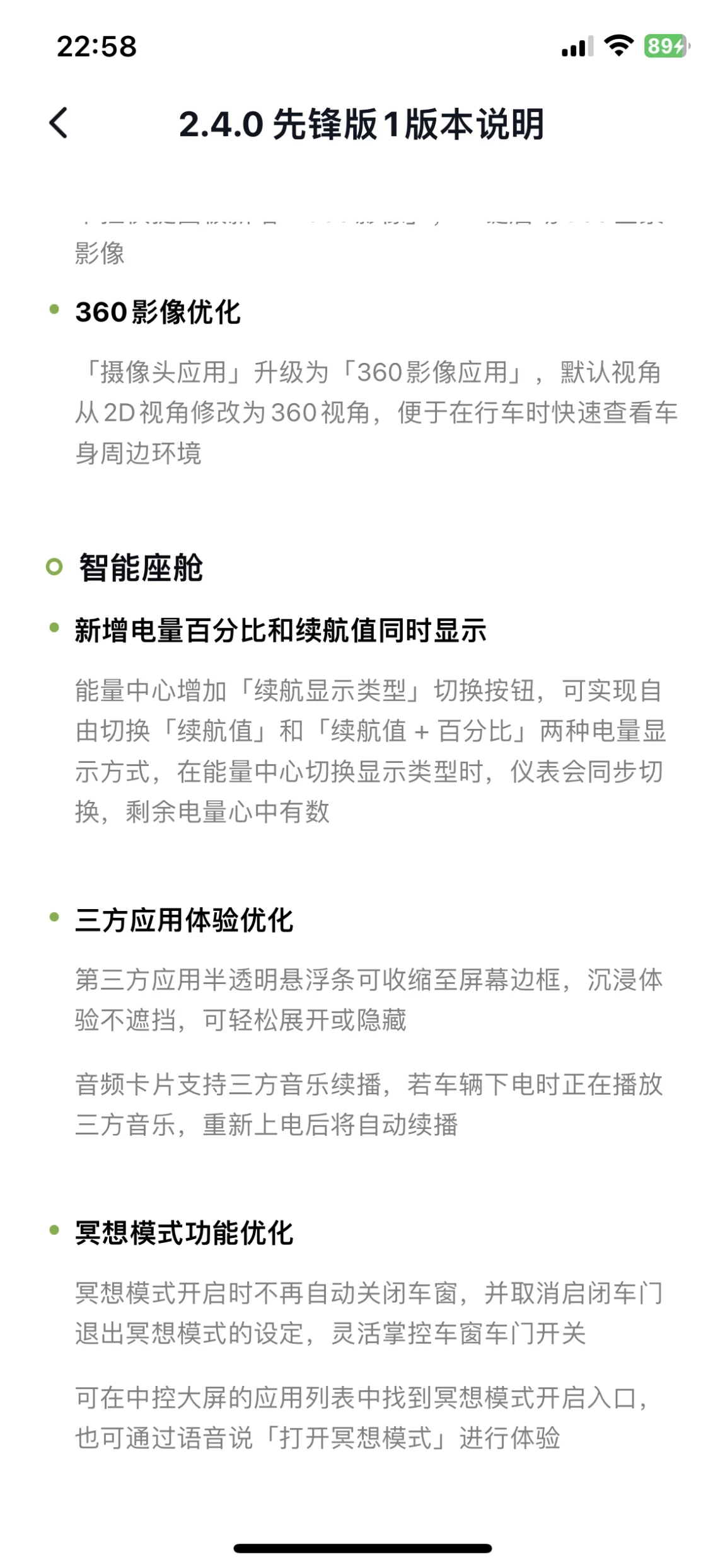
如图,下拉菜单也能打开360影像,并且影像会悬浮在屏幕上,不会干扰导航。


方向盘上的自定义按键也增加了快速开闭360影像的设置,设置方法和以前一样在车辆设置中设置即可。
3,智能座舱
这次的智能座舱方面带来了续航值和百分比同时显示的功能,在能量中心设置之后再仪表和车机能量界面就会将两种显示方式同时显示出来了。


现在在第三方应用(比如B站)开启之后,顶上的悬浮条可以收缩到屏幕边缘了,这样就可以避免看的过程当中误触悬浮条按键了。



除了以上的更新外,还有一些小的功能优化。比如,现在可以支持第三方音乐的续播,如果我们在下电之前正在播放网易云这种第三方音乐,那么重新上电后就可以自动续播了。
同时,冥想模式现在在使用的时候可以自由的打开和关闭车门和车窗了,不会再把大家在车里面捂得严严实实了。
总体来说这次的G3小更新还是很有诚意的,带来了很多实用的功能优化,期待正式版的时候能带来更多的惊喜!!!#G3 XmartOS 升级尝鲜# #重庆渝鹏汇车友会# @OTA小助手 @社区运营小姐姐





暂无评论
