小鹏社区Beta版
推荐
鹏友圈
登录
文兄😄
2023-05-31 01:07
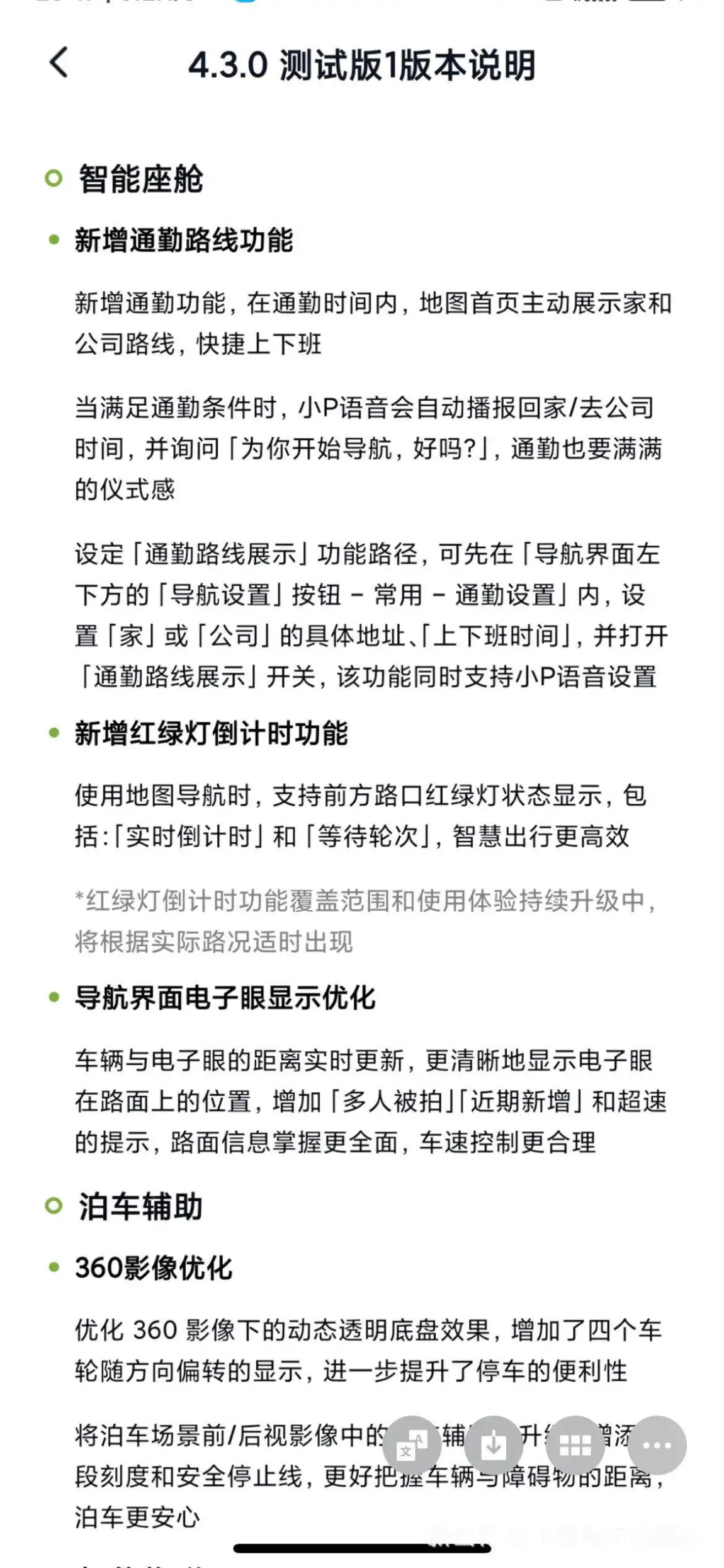
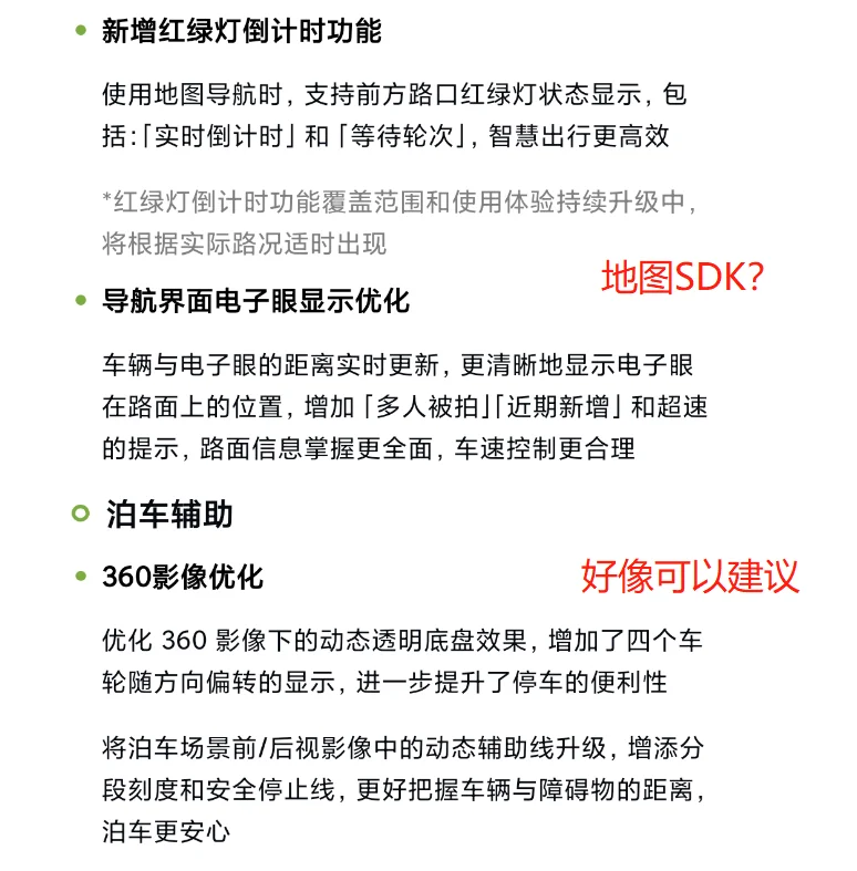
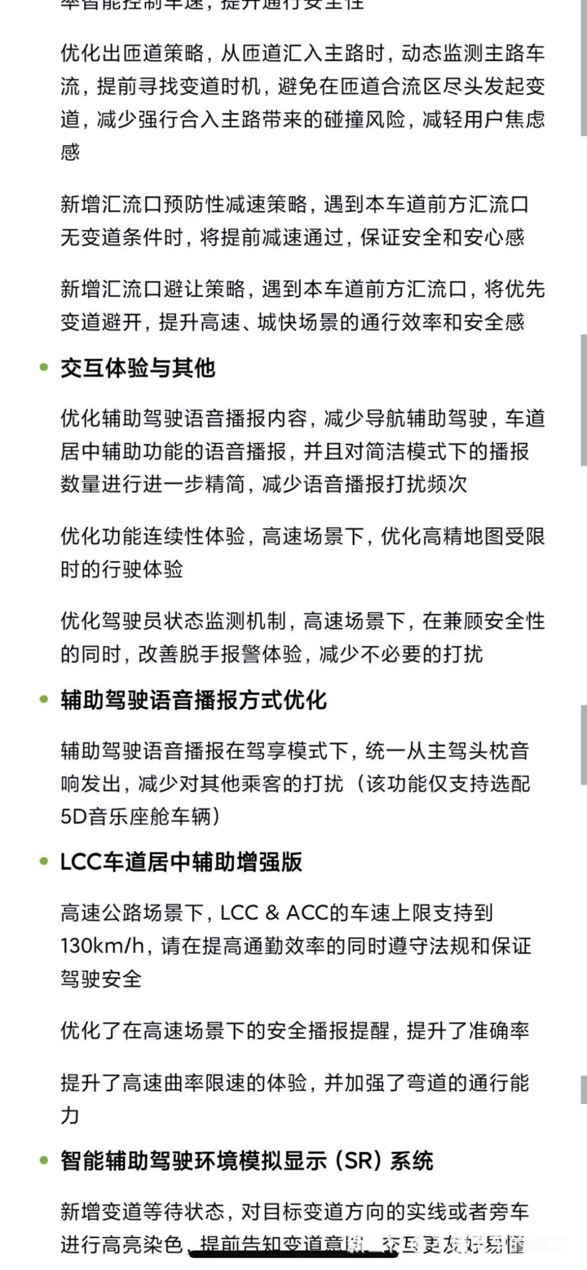
小道流出g9和p7i 4.3测试版本ota,不知道真假?作为p5车主,我想知道最后那张图三个功能,什么时候能同步到p5车上
@OTA小助手
@ARuiYa
#OTA建议#
最新评论
暂无评论
扫描二维码下载小鹏App