
🚗小鹏G6智慧场景|4个精准解决用车痛点的神仙设置✨




入手小鹏G6两年半,最香的永远是这套「会思考」的智能座舱!今天就把我自己一直在用的、亲测巨实用的智慧场景分享给鹏友们,新手直接抄作业,老鹏友也能挖新玩法👇
结合真实用车体验,给大家拆解我必开这4个智慧场景的核心原因,每一个都踩中日常出行的真实痛点,看完直接抄作业👇
1️⃣ 挡位切换R挡自动降窗(场景码:9638 0179)
⚠️核心原因:解决深色膜暗光倒车视野盲区
鹏友们前车窗应该大多贴了深色隐私膜,平时在保护隐私方面还是很不错的,但一到夜间、地库等暗光环境,后视镜视野直接大打折扣,看不清后方低矮障碍物、行人,倒车全靠雷达,既慌又容易剐蹭。这个场景精准解决痛点:挂倒挡时只要车辆状态处于近光灯开启、非雨雪天和主驾有人时,自动降主/副70%(70%刚好完全露出后视镜)车窗,既能看清后方路况,又能配合雷达判断距离,倒车安全感直接拉满!(视频没拍,鹏友们可以试一试,绝对惊喜)

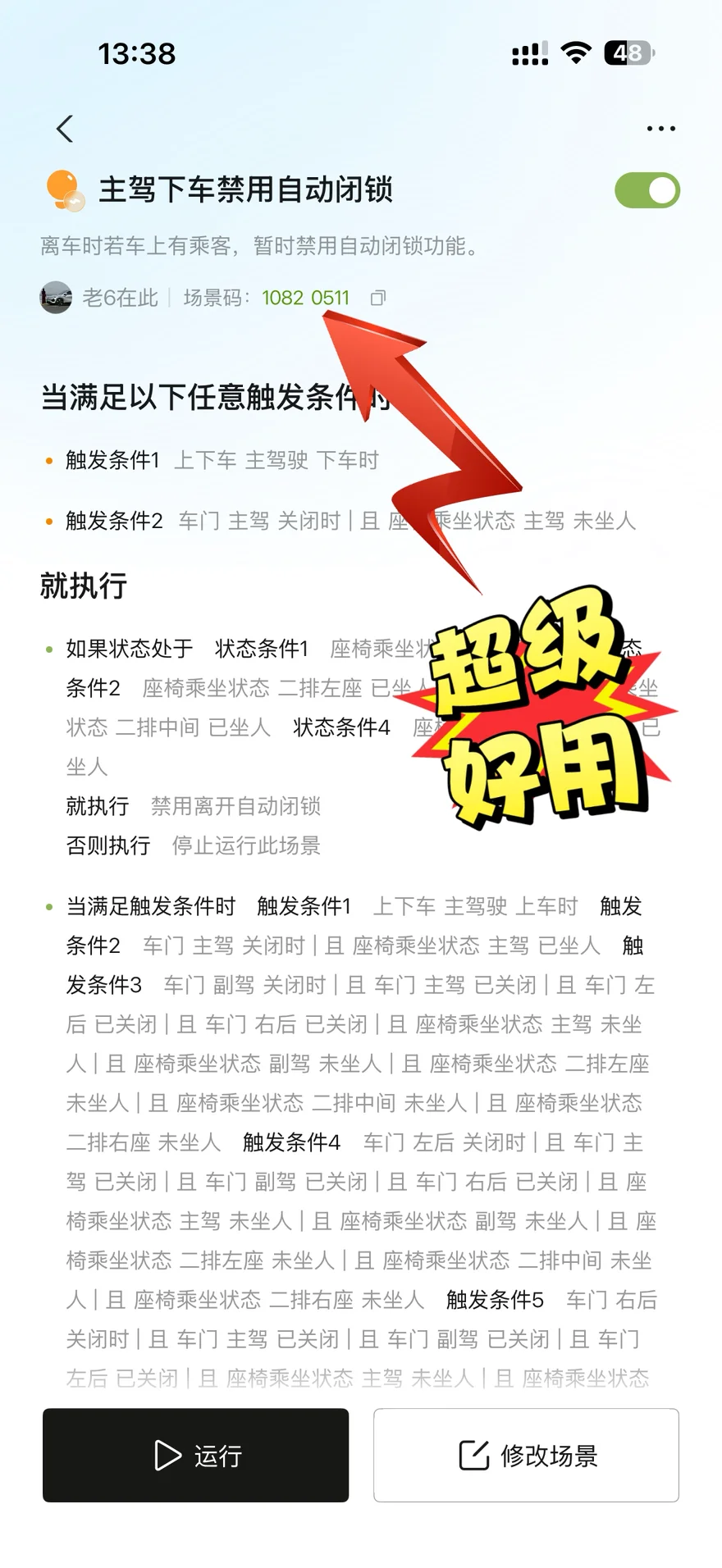
2️⃣ 主驾下车禁用自动闭锁(场景码:1082 0511)
⚠️核心原因:彻底告别误锁警报,实现无感便捷
相信很多鹏友都遇到过这种尴尬:主驾下车后,车内还有家人朋友没下车,车辆自动落锁后,车内人员误触开门键,瞬间触发刺耳的嘟嘟嘟警报声,不仅吵到周围人,场面也十分尴尬。虽然天玑5.9.5版本新增了「离车舒享」功能,能手动保留车内通电、避免误锁,但每次都需要手动操作按键,不够省心。而这个智慧场景完美解决了这个问题:全程无感触发,只要检测到车内还有乘客,就自动临时禁用离车自动闭锁,彻底杜绝误锁和警报,带娃、载朋友出行,临时下车取物、开门都安心,真正做到省心又体面!


3️⃣ 哨兵智能开启(场景码:1497 0560)
⚠️核心原因:智能设防,告别“开门杀”,距离可自由设置
现在小区、商场车位普遍偏窄,停车空间小,再加上部分车主开门不注意,很容易出现“开门杀”剐蹭,事后没有证据只能自己吃亏。
我设置的这个哨兵场景非常智能:在家和公司的指定安全范围内,哨兵模式不会开启,省电又安静;一旦离开这个区域、停在陌生停车场或路边,锁车后就会自动启动哨兵监控。
最方便的是,家与公司的安全距离可以自己自由设置(多少米都能自定义),不用每次手动开关,系统全自动判断,全程无感。一旦发生碰擦、开门杀,哨兵会完整记录视频,保留证据,维权更有底气,停车更安心!



4️⃣ 智能主副驾迎宾座椅(场景码:6371 0998)
⚠️核心原因:兼顾迎宾体验与后排乘客防护
常规迎宾座椅有个小小的优化空间:开门就直接后移让座,没有兼顾后排乘客的乘坐状态。这个智慧场景就是为了照顾后排家人朋友设计的:
• 当主/副驾开门下车时,会先检测二排是否有人,若后排有乘客,座椅保持原位,绝不后移挤到后排,避免老人、孩子被磕碰;若二排无人,则自动后移座椅,给前排上下车留出充足空间;
• 同时,当后排乘客打开车门准备上车、对应前排无人时,座椅会自动恢复标准位置,给后排留出宽敞的上下车空间,真正做到前后排都兼顾,全家出行更贴心!


👉这4个智慧场景,没有一个是花架子,全是针对日常用车的真实痛点设计的!从倒车视野、安全避坑,到家人出行的细节防护,把每一个用车环节都照顾到了,这才是小鹏智能座舱的真正魅力!
鹏友们,你们还有什么好用实用的智慧场景?评论区分享场景码呀🌟
#玩转智慧场景# @鹏友大管家 @社区活动小姐姐
暂无评论
