
女神节智慧场景

傅妍小宝贝

03-09 07:49
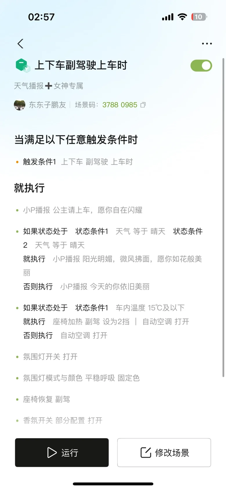
#玩转智慧场景# 副驾上车瞬间,专属仪式感拉满:小P温柔播报「公主请上车,愿你自在闪耀」,晴日追加「阳光明媚,愿你如花般美丽」,雨天也道「今天的你依旧美丽」。
车内自动适配温度:低温开启副驾2挡座椅加热+空调,常温仅开空调;同步点亮氛围灯、恢复副驾座椅、唤醒香氛,把偏爱藏进每一处细节。






最新评论
暂无评论
暂无评论


#玩转智慧场景# 副驾上车瞬间,专属仪式感拉满:小P温柔播报「公主请上车,愿你自在闪耀」,晴日追加「阳光明媚,愿你如花般美丽」,雨天也道「今天的你依旧美丽」。
车内自动适配温度:低温开启副驾2挡座椅加热+空调,常温仅开空调;同步点亮氛围灯、恢复副驾座椅、唤醒香氛,把偏爱藏进每一处细节。






暂无评论