
全场景智能座舱:仪式感拉满,贴心又省电,独处更自由



不喜欢冬天❄️



02-14 12:36 · 社区创作者
#座舱功能愿望清单# #开着小鹏回家过年#
我的智能座舱,不止是颜值与科技感兼备,更把仪式感、省电、省心、私密休息四大需求全部拿捏,每一个功能都精准戳中日常用车痛点,用起来极度顺手。

上车瞬间,座椅迎宾模式自动激活,座椅自动缓缓前移、调节至最佳角度,全程无需手动操作,还有专属音效,仪式感满满,每次上车都充满专属感与高级感。座舱内置多种智能场景,玩法丰富多样,可随心切换、自定义组合,让用车生活不再枯燥。

为了续航与用电省心,我设置了两大省电智能场景:一是哪个座位下车自动关闭哪个位置座椅通风/加热,避免忘记关闭导致的电量损耗;二是后排屏幕省电模式,后排没有人时关闭后排屏幕,后排有人时方便后排操作。大幅减少闲置耗电,让用电更经济。


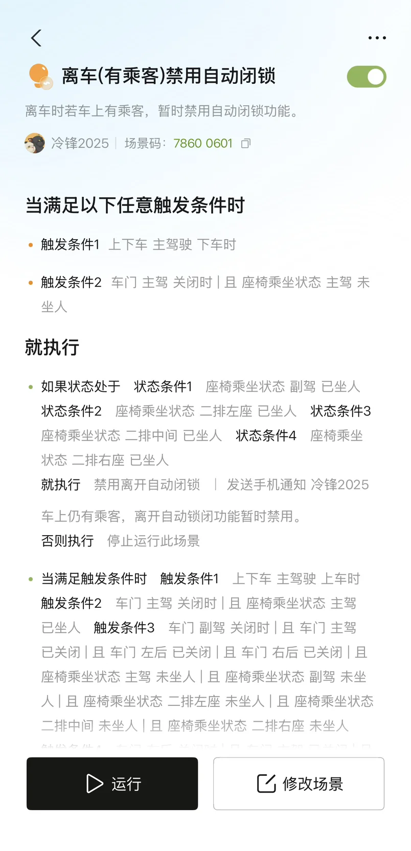
日常出行三大省心方便场景,挂入P挡自动解开儿童锁,后排家长可直接开门下车,带娃出行更便捷;车上有乘客离车时,主驾临时下车自动禁用自动闭锁,防止家人、朋友被误锁在车内下电关闭空调等避免尴尬。智能哨兵模式只有车辆不在家、不在单位的陌生场地时,才自动开启哨兵守护,既保障车辆安全,又不浪费电量,智能又贴心。



最后是停车场专属的两大独处摸鱼模式,完美避开被发现的尴尬(因为公司停车场就在院里一眼就能看见车)安静放松不被打扰:开启智能自动大灯,车内休息低调隐蔽;一键启动舒享模式,座椅、空调、氛围灯同步调整至最舒适状态,躺在车内安静休息、放松片刻,独享不被打扰的私人空间。


从仪式感到实用性,从省电技巧到私密独处,这套智能座舱场景全覆盖,真正做到车随心动,好用到离不开。

新的一年开始了,希望做一个新的智慧场景就是走近车开车锁时,只开主驾门锁,其他门锁不打开,还希望有后排坐人自动开启后排空调否则关闭。

最新评论
暂无评论
暂无评论
