
智慧场景真是我的好搭子!

糊哈哈

2025-12-12 20:04
#2025年我最喜爱的智能座舱功能# @鹏友俱乐部 @智能座舱小助手 1️⃣作为新车的主人,最害怕的就是开门杀,防不住别人,但至少应当防住自己人。

设置了智慧场景只要有车门打开,就会提醒小心开门。
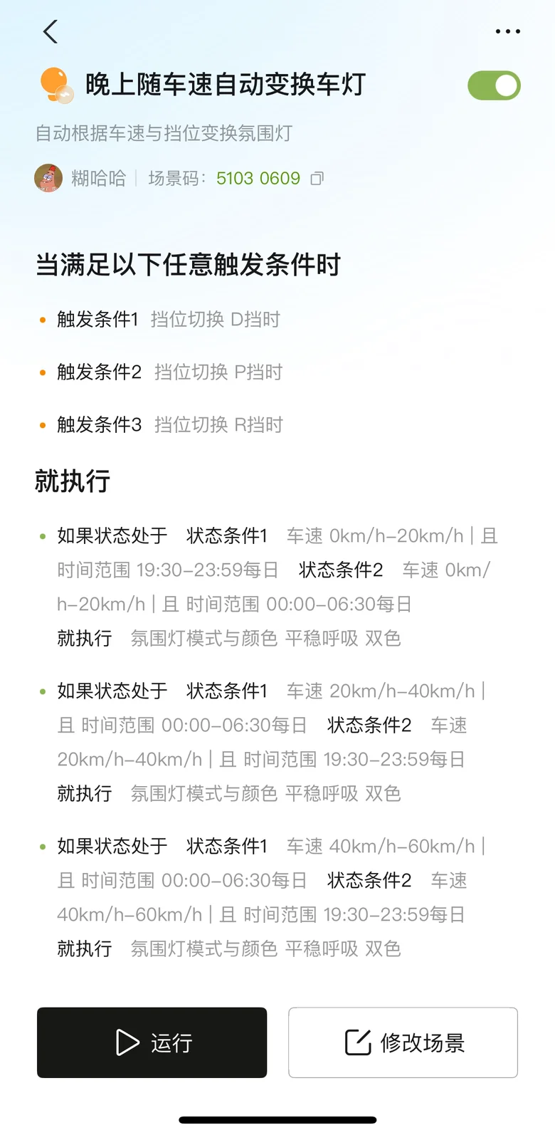
2️⃣白天氛围灯的存在感不强,晚上很享受,于是也利用智慧场景设置了省电版动态氛围灯。

3️⃣开车仪式感也不能少~小p这么可爱当然要和他多互动啦,每次上车小p都会问我去哪儿玩。

大家还有什么宝藏智慧场景!!都分享出来呀。
最新评论
暂无评论
暂无评论
