
MONA M03 首次 OTA 来咯

马美燕

2024-09-25 16:02
#小鹏MONA的首次OTA来了#






小鹏Mona M03 1.3.2版本 OTA,刚上市就升级🤓小鹏速度就是快
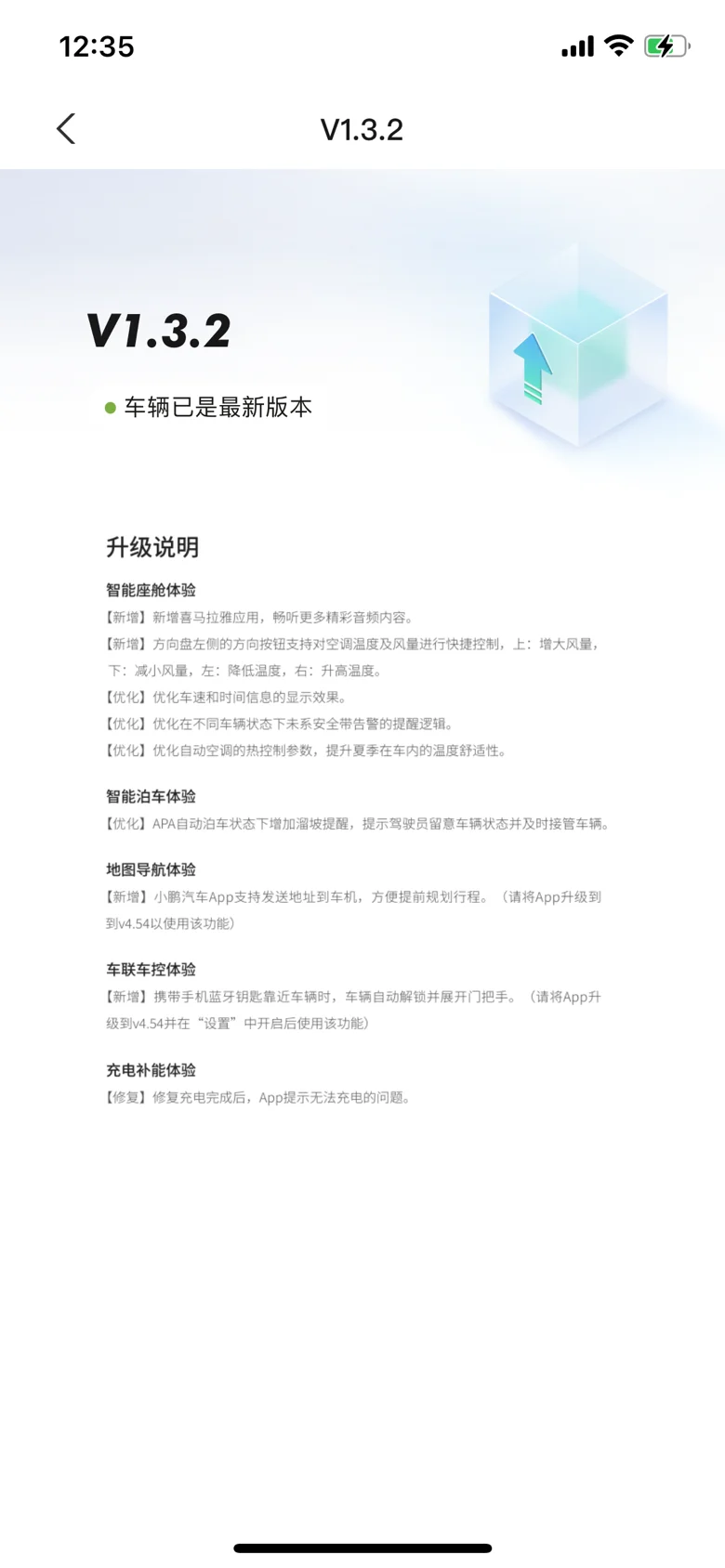
一、新应用的增加
新增加的喜马拉雅应用!开车的时候听听有声读物或者音乐,多了一项乐趣和功能。期待更多新的应用加入。
二、智能泊车更放心
自动泊车多了溜坡提醒,这个很贴心,对泊车安全再提升👏,对新手小白很友好。
三、地图导航
现在小鹏汽车 app 能把地址发到车机上,但我希望以后能直接在微信上发送定位然后导航,那就更省事啦。
四、车联车控优化
手机蓝牙钥匙靠近车就自动解锁还展开门把手,科技感满满,用起来真方便。
五、充电补能更清楚
把充电完成后 app 提示的问题修复了,这下我能更清楚地知道充电情况。
六,智能座舱便捷性再提升
现在方向盘右边能直接调空调温度和风量,不用再费劲去中控屏上找,方便多了。自动空调热控制参数优化后,说是夏天在车里更凉快舒服。
总的来说,这次更新让我开车更舒服了,也期待小鹏以后能带来更多更好的升级。期待更多的功能和更新;#小鹏MONA的首次OTA来了#
最新评论
暂无评论
暂无评论
