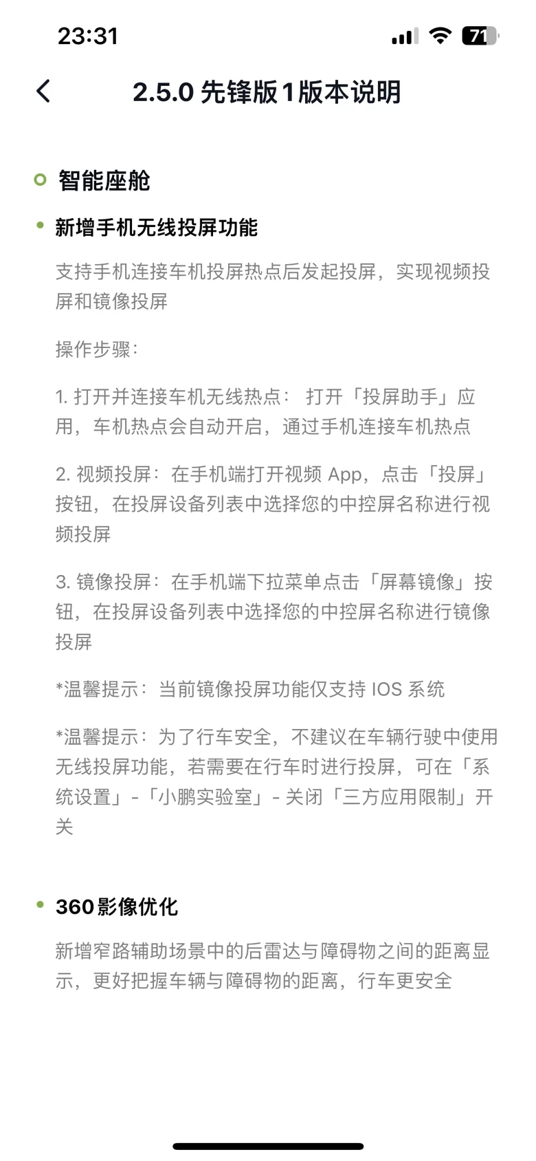
今天半夜,收到小鹏2.5.0先锋版1版本升级的提示,现在小鹏可以支持手机无线投屏,且360影像进行了优化,新增了窄路辅助场景中的后雷达与障碍物之间的距离显示。#G3 XmartOS 升级尝鲜#@OTA小助手
先教大家如何进行手机投屏吧~
第一步,在车机大屏上,点击我的应用,里面有【投屏助手】
(PS:千万不要像我一样,在苹果手机app应用中,搜索投屏助手呀,我开始以为是在手机上下载一个投屏助手呢,那个还要花98块钱,小鹏车机上自带的,免费,不花钱,家人们。)

投屏助手就在最后一个应用,可能是新更新后增加的吧。
第二步:点击投屏助手,这里会提示热点密码。

第三步,打开手机,无线局域网,连接小鹏车机。

第四步:打开视频软件,我用的优酷,点开想看的视频,右上角,点击【TV】

点开【TV】后,选投在小鹏的车机上。

此刻,手机就会显示已投屏。

现在我们的车机,就正在播放手机中的视频啦。

简单4步,你学会了吗?😁

这次升级,主要就是升级了手机投屏,和优化了360


也是在半夜小鹏自己悄悄完成升级的(自动升级体验不错,啥都不管,自己就搞定)

今天早上上班途中,路遇堵车,小鹏的360又自动开启了,我跟车较近,车机上会提示有多少距离,后面可能离我远,就没有显示距离。这个功能还是好用。
最近用了几天,在拥堵路段,车子前后都比较拥挤时,小鹏的大屏幕上,后雷达与其他车辆间的距离也有显示。这给了我在缝隙中穿梭时的勇气,只要没碰到,就放心大胆的往前开。😝😝😝

又是阳光明媚的一天,以后手机上想看啥视频,可以在车机上看了(温馨提示,流量是用的车机的流量,大家悠着点哟~)@社区活动小姐姐 #重庆渝鹏汇车友会#






暂无评论
